您的位置: > 新视点 >
宝丰县城关镇:医保为居民插上“幸福得翅膀”
发布时间:2022-12-05 来源:河南党建新闻网 浏览: 次
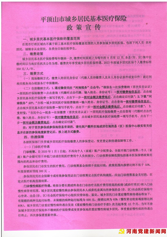
河南党建网讯(李万全 通讯员张仕昂)“俺东关社区医保专干给我手机上发过来医保宣传页,上面政策写的清清楚楚,一看都知道怎么使用了,以往就知道缴费,具体哪些项目能享受优惠咋使用不清楚,我今年56了,光想着住院能用上,其他使不上,今年我专门咨询专干才知道原来真多享受政策,这平时做个彩超、检查身体之类得也能享受优惠,这医疗保险缴着也不觉得亏了。”家住宝丰县东关社区居民区56岁杨淑娜去医院检查身体,一套检查下来好几百,通过城乡医保打折优惠近百元,她不觉称赞起来。

城乡居民基本医疗保险的目的是解决城乡居民的基本医疗需求,通过统筹共济保障城乡居民住院和门诊大病的基本医疗需求,充分体现了党和政府关注民生、体恤民生。缓解群众“看病难、看病贵”的现象。通过“全覆盖、多渠道、保大病、补门诊”等城乡居民基本医疗保险方式,进一步改善人民群众基本生活,保障居民身体健康,减轻城乡居民家庭医疗支出负担,使所有的居民不至于“因病致贫”,“因病返贫”,在发生重大疾病时基本的医疗需求能够得到保障。

宝丰县城关镇党委、党政府始终把全民缴纳城乡医疗保险列为一项重要政治任务来完成,坚持人民至上,科学统筹部署,成立了由镇党委书记一手抓,班子成员、包区、包社区干部和第一副书记逐村逐户宣传动员缴纳医保的专班。
为了使居民群众能够及时了解缴费时间和流程,镇政府与社区加大宣传力度,通过入户走访、张贴通知、发布微信公众号、微信群转发等渠道广泛宣传城乡居民医疗保险收缴政策,做到“宣传到户、应保尽保”。针对居住变动人员,通过电话、短信、亲属告知等多方式做好通知工作,确保及时缴费,保障居民权益。
为了使居民群众能够及时了解缴费时间和流程,镇政府与社区加大宣传力度,通过入户走访、张贴通知、发布微信公众号、微信群转发等渠道广泛宣传城乡居民医疗保险收缴政策,做到“宣传到户、应保尽保”。针对居住变动人员,通过电话、短信、亲属告知等多方式做好通知工作,确保及时缴费,保障居民权益。

同时,不定期召开相关会议,对未交费人员情况并进行梳理和分类,进行多方位、多层次进行通知;对年老体迈、行动不便的居民,工作人员主动上门为其办理续保手续;城关镇社保所还对每位工作人员进行培训,吃透相关政策精神,做到心中有数,以便对前来社区咨询缴费的居民耐心解答,做到实实在在为居民服务。
以切实改进工作作风为抓手,开展“热情服务、微笑服务、耐心服务、高效服务”,城关镇在便民服务大厅设立医保政策咨询台,讲解医保政策,接受居民咨询,积极引导和激励居民及时参保、续保,用细致的工作提高居民知晓率和参保率。
以切实改进工作作风为抓手,开展“热情服务、微笑服务、耐心服务、高效服务”,城关镇在便民服务大厅设立医保政策咨询台,讲解医保政策,接受居民咨询,积极引导和激励居民及时参保、续保,用细致的工作提高居民知晓率和参保率。

“截至目前,全镇城乡居民基本医疗保险总参保率达到72.61%,如何能让部分居民二次参合是当前我们攻坚的突破点,我们采取分组包户,走到基层一线,开展现场激活医保电子凭证等“微服务”,拉进与人民群众之间的距离,努力让医保服务更有针对性、更有“温度”,让更多的居民参与医保,享受医保服务。”宝丰县城关镇社保所相关负责人表示。
责任编辑:李万全









